活動簡介
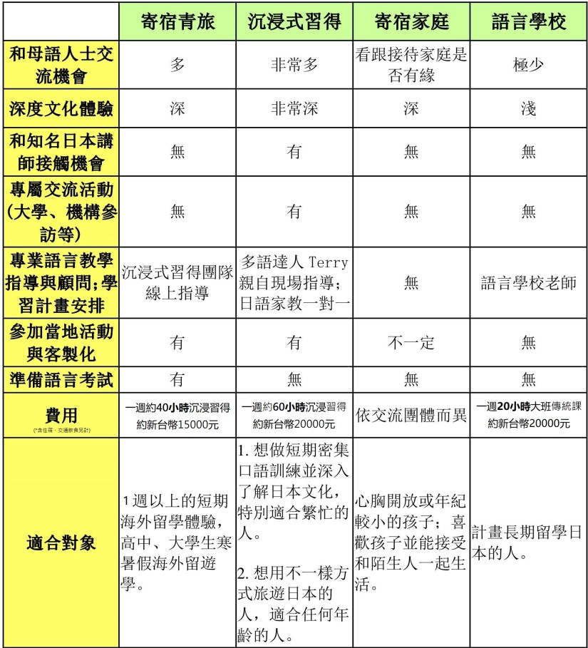
學日語最快的方式就是和有愛心、有耐心的”母語人士”長時間進行有溫度、有意義的互動,短短一周即可大幅提升日語溝通能力。25語達人 Terry 和我們大阪團隊將為您準備各種沉浸式習得活動,讓您融入日本人的生活圈,用日語和各行各業日本人進行有意義的互動,讓你的日語力三級跳。

沉浸式留學目標
1) 接受 Terry 和專業日語教師一對一教練式指導,突破日語學習盲點
2) 透過活動與日本人自然交流,高效提升口語能力
3) 和日本各領域菁英學習,深入了解日本文化,建立在日人脈

活動資格
只要想說日語和日本人交流,不限日語程度任何人皆可以參加,即使是零程度也會有很大的收穫(零程度學習者心得),就算您沒有打算學日語也可以參加我們活動,深入了解日本社會,體驗日本生活。此外,若您已經住在日本,卻不知道如何結交日本朋友,遲遲創造不出全日語環境,您更值得來參加這個活動喔!
活動辦法
本活動採取”現地集合、現地解散”的方式,參加者自行前往日本的集合地點,活動結束後自行前往下一個目的地或返台。
日期:2026年5月8日 — 5月14日
時間:活動期間每日9時至21時(總計有60小時以上的沉浸式習得)
集合地點:大阪市 Osaka Hostel Q
網站:http://www.osaka-hostel.com/
〒542-0086 日本大阪市中央区西心斎橋2-6-9

沉浸式留學每日行程
打造全日語環境,總計有超過60小時的沉浸式訓練,詳細行程範例請參考附錄。
9:00-12:00 Terry 和日語教師1對1指導
12:00-13:00 與當日講師午餐(自由參加)
13:30-17:00 午後日本語沉浸式習得任務
19:00-21:00 晚間日本語沉浸式習得任務
上午、下午、晚上的行程會依講師時間、當日活動內容有所變動,實際活動內容可參考過去活動紀錄:

活動費用資訊
本活動總共費用為每人135000日圓包含住宿費、講師費、沉浸式活動安排費用。交通、機票、保險暨三餐費用則由參加者自理,每梯次至多10位,以下為費用明細:
- Terry 講師和其他講師費用
包括Terry和助教、每日一對一講師的餐費、機票、住宿和交通費、講習費。
- 沉浸式活動費用(總計有60小時以上的沉浸式習得)
參加日本當地各種活動的費用和事前準備費用(若活動有飲食費用須自費)
- Hostel Q場地與沉浸式環境營造
我們的合作夥伴 Hostel Q 免費提供6晚的住宿,Hostel Q 可自炊、洗衣、烘乾、曬衣、生活用品齊全,咖啡、茶飲料無限暢飲。
報名辦法
- 下載同意書和報名表
- 2026年4月30日前填妥報名表和同意書後寄回 jpfreehomestay@gmail.com
- 我們將協助安排線上活動說明與線上面談時間
- 繳交活動訂金40000日圓確認報名(尾款於抵達大阪時繳交)
- 自行購買機票、旅遊平安險、準備赴日
聯繫我們
“想參加活動,但不知道何時有空……”
歡迎留下您的資料或留言,我們會通知您最新的沉浸式習得活動,並邀請您參加會員專屬的優惠和活動,您也可以加入我們的 IG 或臉書粉絲頁追蹤最新消息。
其他2026年的沉浸式習得
2025年5月15日-5月18日 貓島沉浸式活動報名中
2026年隨時可出發 大阪寄宿青旅沉浸式報名中

Q&A 問題集
1.本活動的主要講師?
沉浸式習得計畫主持人 25語達人謝智翔 Terry Hsieh
國立台灣大學園藝系、生命科學系雙主修、美國堪薩斯州立大學語言學碩士、多國語言習得活動網 polyglot.tw 創辦人、<這位台灣郎會說25種語言>作者、天下雜誌報導”多語神人”
日語顧問西尾淳 Nishio Jun
京都福知山出生,自幼熱愛英文與國際交流,最喜歡的地方是泰國,對於教外國人日語特別有一套,連續9屆都被學員投票選為最佳日語顧問和助教,興趣是日本動漫,對於各種動漫畫的歷史特別有研究,但他一點都不宅喔!

2.為何住宿地點是大阪 Hostel Q?一定要住 Hostel Q 嗎?
Hostel Q 是大阪沉浸式習得的基地,我們用合作的方式一起和 Hostel Q 舉辦沉浸式習得,Hostel Q 的的員工和老闆不只是旅館人員,他們會全力配合我們營造沉浸是環境給學員,協助我們習得日語,讓大家早上起床就說日語說到睡覺前,若想要額外付費預定單人間(衛浴共用),請提早報名;若您還是偏好住飯店或其他民宿,您可以自行選擇其他的住宿空間。
3.沒有學過日語或日語只會幾句能參加嗎?會不會無法溝通?
2017年第一屆沉浸式習得的成員共有9位,程度最好的接近N1,有些學員只會幾句日語,沒學過50音。一個禮拜下來,不論是N1的學員或是50音程度的學員都能和日本人充分地交流。日語程度不是問題,Terry 會教你好方法,讓你不論甚麼程度都能學得盡興、玩得開心。


沉浸式習得學員心得分享
天下雜誌報導: <25種語言達人的導遊式教學 勝過貴又沒用的語言學校>
在大阪打工度假的小方:說了很多日語也交了很多日本朋友,知道更多精進日語方法!
日文零程度的參加者分享: 不會日語也能開心交流,兩個禮拜就能學很多!
第二屆學員 Makoto 的體驗談:第一次交了真正的外國朋友讓我落淚
日本語言學校留學生 Fumi 的體驗談:這一個禮拜說的日語比留學日本半年說的還多
第二屆學員 Ailing 的體驗談:不只日文、連英文都進步了
第二屆學員 Chiwa 的體驗談:日文不好也可以開心地說日語交朋友


1 thought on “第二十二屆大阪沉浸式留學 (2026.5.8-2026.5.14)”